| Version 1 (modified by , 15 years ago) ( diff ) |
|---|
The Trac Ticket Workflow System
Table of Contents
The Trac issue database provides a configurable workflow.
The Default Ticket Workflow
Environments upgraded from 0.10
When you run trac-admin <env> upgrade, your trac.ini will be modified to include a [ticket-workflow] section.
The workflow configured in this case is the original workflow, so that ticket actions will behave like they did in 0.10.
Graphically, that looks like this:
There are some significant "warts" in this; such as accepting a ticket sets it to 'assigned' state, and assigning a ticket sets it to 'new' state. Perfectly obvious, right? So you will probably want to migrate to "basic" workflow; contrib/workflow/migrate_original_to_basic.py may be helpful.
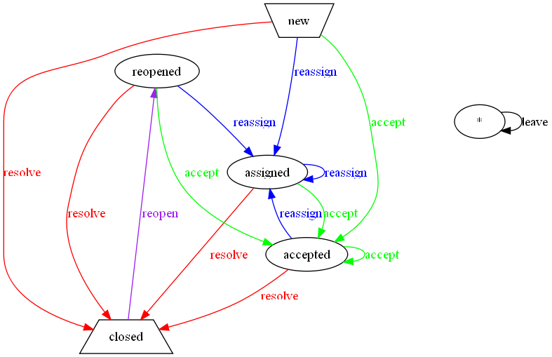
Environments created with 0.11
When a new environment is created, a default workflow is configured in your trac.ini. This workflow is the basic workflow (described in basic-workflow.ini), which is somewhat different from the workflow of the 0.10 releases.
Graphically, it looks like this:
Additional Ticket Workflows
There are several example workflows provided in the Trac source tree; look in contrib/workflow for .ini config sections. One of those may be a good match for what you want. They can be pasted into the [ticket-workflow] section of your trac.ini file. However if you have existing tickets then there may be issues if those tickets have states that are not in the new workflow.
Here are some diagrams of the above examples.
Basic Ticket Workflow Customization
Note: Ticket "statuses" or "states" are not separately defined. The states a ticket can be in are automatically generated by the transitions defined in a workflow. Therefore, creating a new ticket state simply requires defining a state transition in the workflow that starts or ends with that state.
Create a [ticket-workflow] section in trac.ini.
Within this section, each entry is an action that may be taken on a ticket.
For example, consider the accept action from simple-workflow.ini:
accept = new,accepted -> accepted accept.permissions = TICKET_MODIFY accept.operations = set_owner_to_self
The first line in this example defines the accept action, along with the states the action is valid in (new and accepted), and the new state of the ticket when the action is taken (accepted).
The accept.permissions line specifies what permissions the user must have to use this action.
The accept.operations line specifies changes that will be made to the ticket in addition to the status change when this action is taken. In this case, when a user clicks on accept, the ticket owner field is updated to the logged in user. Multiple operations may be specified in a comma separated list.
The available operations are:
- del_owner -- Clear the owner field.
- set_owner -- Sets the owner to the selected or entered owner.
- actionname
.set_ownermay optionally be set to a comma delimited list or a single value.
- actionname
- set_owner_to_self -- Sets the owner to the logged in user.
- del_resolution -- Clears the resolution field
- set_resolution -- Sets the resolution to the selected value.
- actionname
.set_resolutionmay optionally be set to a comma delimited list or a single value.Example: resolve_new = new -> closed resolve_new.name = resolve resolve_new.operations = set_resolution resolve_new.permissions = TICKET_MODIFY resolve_new.set_resolution = invalid,wontfix
- actionname
- leave_status -- Displays "leave as <current status>" and makes no change to the ticket.
Note: Specifying conflicting operations (such as set_owner and del_owner) has unspecified results.
resolve_accepted = accepted -> closed resolve_accepted.name = resolve resolve_accepted.permissions = TICKET_MODIFY resolve_accepted.operations = set_resolution
In this example, we see the .name attribute used. The action here is resolve_accepted, but it will be presented to the user as resolve.
For actions that should be available in all states, * may be used in place of the state. The obvious example is the leave action:
leave = * -> * leave.operations = leave_status leave.default = 1
This also shows the use of the .default attribute. This value is expected to be an integer, and the order in which the actions are displayed is determined by this value. The action with the highest .default value is listed first, and is selected by default. The rest of the actions are listed in order of decreasing .default values.
If not specified for an action, .default is 0. The value may be negative.
There are a couple of hard-coded constraints to the workflow. In particular, tickets are created with status new, and tickets are expected to have a closed state. Further, the default reports/queries treat any state other than closed as an open state.
While creating or modifying a ticket workfow, contrib/workflow/workflow_parser.py may be useful. It can create .dot files that GraphViz understands to provide a visual description of the workflow.
This can be done as follows (your install path may be different).
cd /var/local/trac_devel/contrib/workflow/ sudo ./showworkflow /srv/trac/PlannerSuite/conf/trac.ini
And then open up the resulting trac.pdf file created by the script (it will be in the same directory as the trac.ini file).
An online copy of the workflow parser is available at http://foss.wush.net/cgi-bin/visual-workflow.pl
After you have changed a workflow, you need to restart apache for the changes to take effect. This is important, because the changes will still show up when you run your script, but all the old workflow steps will still be there until the server is restarted.
Example: Adding optional Testing with Workflow
By adding the following to your [ticket-workflow] section of trac.ini you get optional testing. When the ticket is in new, accepted or needs_work status you can choose to submit it for testing. When it's in the testing status the user gets the option to reject it and send it back to needs_work, or pass the testing and send it along to closed. If they accept it then it gets automatically marked as closed and the resolution is set to fixed. Since all the old work flow remains, a ticket can skip this entire section.
testing = new,accepted,needs_work,assigned,reopened -> testing testing.name = Submit to reporter for testing testing.permissions = TICKET_MODIFY reject = testing -> needs_work reject.name = Failed testing, return to developer pass = testing -> closed pass.name = Passes Testing pass.operations = set_resolution pass.set_resolution = fixed
Example: Add simple optional generic review state
Sometimes Trac is used in situations where "testing" can mean different things to different people so you may want to create an optional workflow state that is between the default workflow's assigned and closed states, but does not impose implementation-specific details. The only new state you need to add for this is a reviewing state. A ticket may then be "submitted for review" from any state that it can be reassigned. If a review passes, you can re-use the resolve action to close the ticket, and if it fails you can re-use the reassign action to push it back into the normal workflow.
The new reviewing state along with its associated review action looks like this:
review = new,assigned,reopened -> reviewing review.operations = set_owner review.permissions = TICKET_MODIFY
Then, to integrate this with the default Trac 0.11 workflow, you also need to add the reviewing state to the accept and resolve actions, like so:
accept = new,reviewing -> assigned […] resolve = new,assigned,reopened,reviewing -> closed
Optionally, you can also add a new action that allows you to change the ticket's owner without moving the ticket out of the reviewing state. This enables you to reassign review work without pushing the ticket back to the new status.
reassign_reviewing = reviewing -> * reassign_reviewing.name = reassign review reassign_reviewing.operations = set_owner reassign_reviewing.permissions = TICKET_MODIFY
The full [ticket-workflow] configuration will thus look like this:
[ticket-workflow] accept = new,reviewing -> assigned accept.operations = set_owner_to_self accept.permissions = TICKET_MODIFY leave = * -> * leave.default = 1 leave.operations = leave_status reassign = new,assigned,reopened -> new reassign.operations = set_owner reassign.permissions = TICKET_MODIFY reopen = closed -> reopened reopen.operations = del_resolution reopen.permissions = TICKET_CREATE resolve = new,assigned,reopened,reviewing -> closed resolve.operations = set_resolution resolve.permissions = TICKET_MODIFY review = new,assigned,reopened -> reviewing review.operations = set_owner review.permissions = TICKET_MODIFY reassign_reviewing = reviewing -> * reassign_reviewing.operations = set_owner reassign_reviewing.name = reassign review reassign_reviewing.permissions = TICKET_MODIFY
Example: Limit the resolution options for a new ticket
The above resolve_new operation allows you to set the possible resolutions for a new ticket. By modifying the existing resolve action and removing the new status from before the -> we then get two resolve actions. One with limited resolutions for new tickets, and then the regular one once a ticket is accepted.
resolve_new = new -> closed resolve_new.name = resolve resolve_new.operations = set_resolution resolve_new.permissions = TICKET_MODIFY resolve_new.set_resolution = invalid,wontfix,duplicate resolve = assigned,accepted,reopened -> closed resolve.operations = set_resolution resolve.permissions = TICKET_MODIFY
Advanced Ticket Workflow Customization
If the customization above is not extensive enough for your needs, you can extend the workflow using plugins. These plugins can provide additional operations for the workflow (like code_review), or implement side-effects for an action (such as triggering a build) that may not be merely simple state changes. Look at sample-plugins/workflow for a few simple examples to get started.
But if even that is not enough, you can disable the ConfigurableTicketWorkflow component and create a plugin that completely replaces it.
Adding Workflow States to Milestone Progress Bars
If you add additional states to your workflow, you may want to customize your milestone progress bars as well. See TracIni.
some ideas for next steps
New enhancement ideas for the workflow system should be filed as enhancement tickets against the ticket system component. If desired, add a single-line link to that ticket here. Also look at the [th:wiki:AdvancedTicketWorkflowPlugin] as it provides experimental operations.
If you have a response to the comments below, create an enhancement ticket, and replace the description below with a link to the ticket.
- the "operation" could be on the nodes, possible operations are:
- preops: automatic, before entering the state/activity
- postops: automatic, when leaving the state/activity
- actions: can be chosen by the owner in the list at the bottom, and/or drop-down/pop-up together with the default actions of leaving the node on one of the arrows.
This appears to add complexity without adding functionality; please provide a detailed example where these additions allow something currently impossible to implement.
- operations could be anything: sum up the time used for the activity, or just write some statistical fields like
A workflow plugin can add an arbitrary workflow operation, so this is already possible.
- set_actor should be an operation allowing to set the owner, e.g. as a "preop":
- either to a role, a person
- entered fix at define time, or at run time, e.g. out of a field, or select.
This is either duplicating the existing set_owner operation, or needs to be clarified.
- Actions should be selectable based on the ticket type (different Workflows for different tickets)
Look into the [th:wiki:AdvancedTicketWorkflowPlugin]'s triage operation.

